『VPN等の概要図』 PC何でも掲示板 Tomba_555さんのクチコミ掲示板画像1/1
ホーム
>
パソコン
>
PC何でも掲示板
Tweet
VPN等の概要図
投稿者名
[13305018]
Tomba_555
さん
撮影日時
カメラ機種
レンズ名
シャッター速度
焦点距離
絞り数値
露出補正
ISO感度
フラッシュ
[13305018] Tomba_555さんの画像一覧
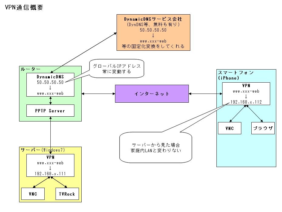
VPN等の概要図
このウィンドウを閉じる