『回路図3 IR4301M基板用±5V電源』 スピーカーすべて BOWSさんのクチコミ掲示板画像1/4
ホーム
>
家電
>
スピーカー
>
画像1/4
Tweet
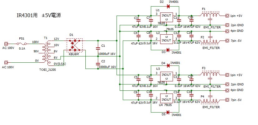
回路図3 IR4301M基板用±5V電源
投稿者名
[20590974]
BOWS
さん
撮影日時
カメラ機種
レンズ名
シャッター速度
焦点距離
絞り数値
露出補正
ISO感度
フラッシュ
[20590974] BOWSさんの画像一覧
回路図3 IR4301M基板用±5V電源
回路図3 部品表
IR4301M用±5V電源 生基板
IR4301用±5V電源基板 実態配線図
このウィンドウを閉じる