『VB および VCC改修内容』 スピーカーすべて BOWSさんのクチコミ掲示板画像1/3
ホーム
>
家電
>
スピーカー
>
画像1/3
Tweet
VB および VCC改修内容
投稿者名
[20766784]
BOWS
さん
撮影日時
カメラ機種
レンズ名
シャッター速度
焦点距離
絞り数値
露出補正
ISO感度
フラッシュ
[20766784] BOWSさんの画像一覧
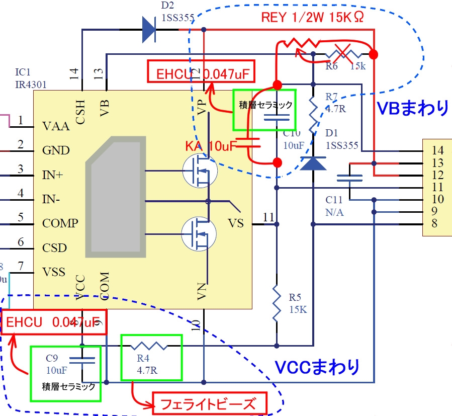
VB および VCC改修内容
VBまわり 抵抗を付けるのが難しい
VCCまわり 1608サイズのチップ抵抗をフェライトビーズに換装が難しい
このウィンドウを閉じる