『ペルケさん LUX 漏電』 スピーカーすべて ごましお親分さんのクチコミ掲示板画像1/1
ホーム
>
家電
>
スピーカー
>
画像1/1
Tweet
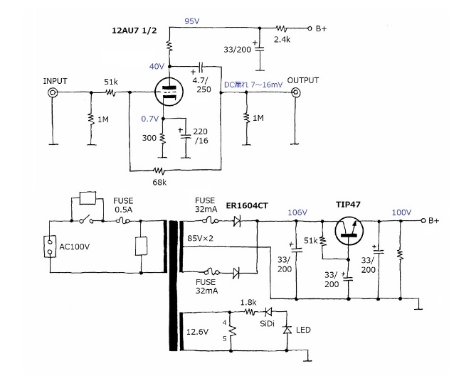
ペルケさん LUX 漏電
投稿者名
[21932863]
ごましお親分
さん
撮影日時
カメラ機種
レンズ名
シャッター速度
焦点距離
絞り数値
露出補正
ISO感度
フラッシュ
[21932863] ごましお親分さんの画像一覧
ペルケさん LUX 漏電
このウィンドウを閉じる