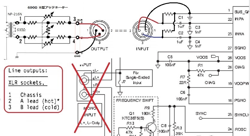
『matu85さんへ 私の作った回路例』 スピーカーすべて 一休みさんのクチコミ掲示板画像1/1
ホーム
>
家電
>
スピーカー
>
画像1/1
Tweet
matu85さんへ 私の作った回路例
投稿者名
[22568861]
一休み
さん
撮影日時
カメラ機種
レンズ名
シャッター速度
焦点距離
絞り数値
露出補正
ISO感度
フラッシュ
[22568861] 一休みさんの画像一覧
matu85さんへ 私の作った回路例
このウィンドウを閉じる