『仕様表のダイヤグラム』 スピーカーすべて 一休みさんのクチコミ掲示板画像1/1
ホーム
>
家電
>
スピーカー
>
画像1/1
Tweet
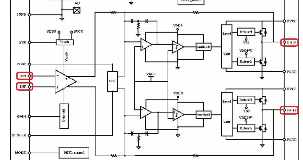
仕様表のダイヤグラム
投稿者名
[22568948]
一休み
さん
撮影日時
カメラ機種
レンズ名
シャッター速度
焦点距離
絞り数値
露出補正
ISO感度
フラッシュ
[22568948] 一休みさんの画像一覧
仕様表のダイヤグラム
このウィンドウを閉じる