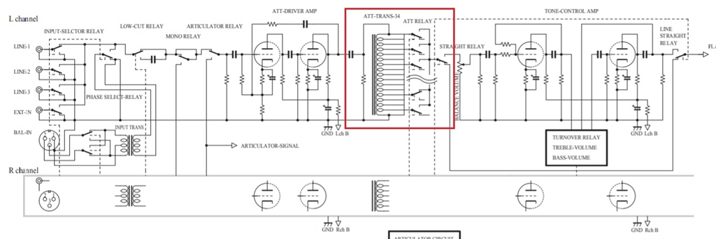
『CA-1000 ブロック図(説明書より引用)』 スピーカーすべて 一休みさんのクチコミ掲示板画像1/2
ホーム
>
家電
>
スピーカー
>
画像1/2
Tweet
CA-1000 ブロック図(説明書より引用)
投稿者名
[23629468]
一休み
さん
撮影日時
カメラ機種
レンズ名
シャッター速度
焦点距離
絞り数値
露出補正
ISO感度
フラッシュ
[23629468] 一休みさんの画像一覧
CA-1000 ブロック図(説明書より引用)
手持ちのケースに入れ 今現在作業中
このウィンドウを閉じる